时间:2022-08-11 浏览:次
2022
循证播报

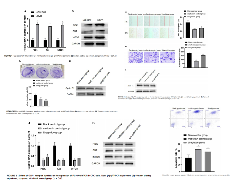
2022年8月10日,由我司童国相副教授带领的科研团队成功在Frontiers in Pharmacology杂志上发表了题为Effects of GLP-1 Receptor Agonists on Biological Behavior of Colorectal Cancer Cells by Regulating PI3K/AKT/mTOR Signaling Pathway的研究型论文,文章主要揭示了GLP-1受体激动剂通过调控PI3K/AKT/mTOR信号通路对结直肠癌(CRC)细胞生物学行为的影响。

选定研究方向之前,童教授带领研究团队进行了大量的资料收集,文献查找。最终,团队确定了大致的研究方向,设计相应的实验方案并针对方案进行了研讨。研讨会上针对“为什么要研究CRC?”,“GLP-1受体的作用机制是什么?”及“为什么要选择PI3K/AKT/mTOR信号通路?”等问题进行讨论并最终提出“GLP-1受体激动剂通过介导PI3K/Akt/mTOR对CRC细胞增殖、周期、迁移、侵袭和凋亡具有影响作用的科学假说”。为了验证这一假说,童教授带领研究团队进行了大量的重复实验。


团队研究人员对实验方案进行讨论




团队研究人员进行实验
研究结果发现PI3K/Akt/mTOR信号通路在CRC细胞中被激活,GLP-1受体激动剂干预后,可使CRC细胞周期阻滞,抑制细胞增殖、迁移及侵袭,促进细胞凋亡,还可降低PI3K/Akt/mTOR通路蛋白的表达。因此,最终研究结果表明:GLP-1受体激动剂可以通过抑制PI3K/AKT/mTOR信号通路降低CRC细胞生物学行为的发展,这也验证了团队之前提出的假说。当前,团队已建立了CRC裸鼠皮下移植瘤模型,并将在动物模型中进行相关的体内验证实验。
